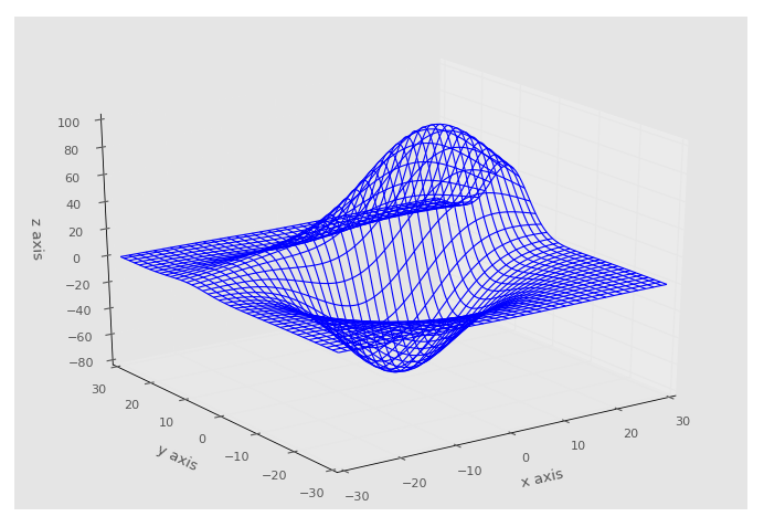
Welcome to the final Matplotlib tutorial video. Here we will wrap up the series, and show a slightly more complex 3D wireframe:
from mpl_toolkits.mplot3d import axes3d
import matplotlib.pyplot as plt
import numpy as np
from matplotlib import style
style.use('ggplot')
fig = plt.figure()
ax1 = fig.add_subplot(111, projection='3d')
x, y, z = axes3d.get_test_data()
print(axes3d.__file__)
ax1.plot_wireframe(x,y,z, rstride = 3, cstride = 3)
ax1.set_xlabel('x axis')
ax1.set_ylabel('y axis')
ax1.set_zlabel('z axis')
plt.show()

If you have followed along since the beginning, then you have learned most of what Matplotlib has to offer. You might not believe it, but there's still a lot of other things Matplotlib can do! Moving forward, you can always head to Matplotlib.org, and check out the examples and the gallery section.
If you find yourself extensively using Matplotlib, consider donating to the John Hunter Memorial Fund.
That's all for now. For tutorials on other topics, head to the: